اطلاعیه

Collapse
No announcement yet.

آمپلی فایر میخوام !!!! :D

Collapse
X
 
  • فیلتر
  • زمان
  • Show
Clear All
new posts

    آمپلی فایر میخوام !!!! :D

    سلامممممممممممممم به همه بچه های صوت ... دلمون تنگ شده بود واسه همتون .. این استاد اشک کجاست؟ اصلا بیا ببینیم مارو یادت میاد یا نه

    خدمتتون برسونم که آمپلی ماسفت با pcb جدید چی دارین؟ یچی در حد 50 وات 100 وات ... خیلی وقته دنبال آمپلی فایر نیستم ولی الان یهو دلمون خواست :mrgreen:
    AV Maziton 100
    Render By Artlantis Studio
    [img width=346 height=100]http://maziyar123.persiangig.com/View.jpg[/img]

    #2
    پاسخ : آمپلی فایر میخوام !!!!

    سامعلیکم اق مازیار
    مازی اون امپ 250 چظروزه؟
    میگن یه نخ سیگار به آدم ارامش میده!
    به اندازه یه سیگار نبودی!

    دیدگاه


      #3
      پاسخ : آمپلی فایر میخوام !!!!

      درود بر مازیار عزیز

      یک آمپلی با 3055 هست که به سامان عزیز هم گفتم. ساختمش خیلی خوبه :

      http://construyasuvideorockola.com/p...ner_to3_01.php
      خوشبختی از آن کسانیست که خواهان خوشبختی دیگران باشند .زرتشت

      دیدگاه


        #4
        پاسخ : آمپلی فایر میخوام !!!!

        سلام به داداش مازیار عزیز حالت چطوره
        حاله سابت چطوره
        یه امپلی هست که با یه جفت ماسفت irfp9240 و 240 ساخته میشه همه هم ساختن عالیه منم ساختمش قدرتش هم مناسبه بساز وصلش کن به سابت ببین باش چیکار میکنه
        سام عزیز داداش مازیار امپ ماسفت خواست نه bjt






        دیدگاه


          #5
          پاسخ : آمپلی فایر میخوام !!!!

          سلام سام عزیز شما که این امپ روساختی با همون ترانزیستورای خودش ساختی ؟یا معادل گذاشتی ؟منظورم c2229و a1015 باتشکر

          دیدگاه


            #6
            پاسخ : آمپلی فایر میخوام !!!!

            نوشته اصلی توسط ad1359
            سلام سام عزیز شما که این امپ روساختی با همون ترانزیستورای خودش ساختی ؟یا معادل گذاشتی ؟منظورم c2229و a1015 باتشکر
            a1015 تو بازار راحت پیدا میشه معادل نمیخواد
            2229 هم فکر کنم قبلا ی مورد استفاده کردم و هست تو بازار ! مطمین نیستم.

            مازیار :wow: رو چیکار کردی ؟
            نکنه واسه همون میخوای ؟
            زکات علم نشر آن است
            بیشتر با من اشنا بشین :
            http://www.eca.ir/forum2/index.php?topic=1721.375
            ساخت منبع تغذیه ازمایشگاهی :
            http://www.eca.ir/forum2/index.php?topic=110170.0

            دیدگاه


              #7
              پاسخ : آمپلی فایر میخوام !!!!

              نوشته اصلی توسط ad1359
              سلام سام عزیز شما که این امپ روساختی با همون ترانزیستورای خودش ساختی ؟یا معادل گذاشتی ؟منظورم c2229و a1015 باتشکر
              درود

              داداش من همون 2229 را گزاشتم در بازار هست پایا هم داره.
              داداش بهنام عزیز هم البته اشاره کرد.
              خوشبختی از آن کسانیست که خواهان خوشبختی دیگران باشند .زرتشت

              دیدگاه


                #8
                پاسخ : آمپلی فایر میخوام !!!!

                نوشته اصلی توسط b e h n a m
                a1015 تو بازار راحت پیدا میشه معادل نمیخواد
                2229 هم فکر کنم قبلا ی مورد استفاده کردم و هست تو بازار ! مطمین نیستم.

                مازیار :wow: رو چیکار کردی ؟
                نکنه واسه همون میخوای ؟
                سلام داش بهنام خوبی؟ چیو چیکار کردم ؟
                AV Maziton 100
                Render By Artlantis Studio
                [img width=346 height=100]http://maziyar123.persiangig.com/View.jpg[/img]

                دیدگاه


                  #9
                  پاسخ : آمپلی فایر میخوام !!!!

                  نوشته اصلی توسط maziyar123
                  سلام داش بهنام خوبی؟ چیو چیکار کردم ؟
                  مخلصم دادا


                  اینو :wow: . چیکارش کردی ؟


                  تخه شایعه افتاده بود :wow: کردی که نمیای انجمن
                  زکات علم نشر آن است
                  بیشتر با من اشنا بشین :
                  http://www.eca.ir/forum2/index.php?topic=1721.375
                  ساخت منبع تغذیه ازمایشگاهی :
                  http://www.eca.ir/forum2/index.php?topic=110170.0

                  دیدگاه


                    #10
                    پاسخ : آمپلی فایر میخوام !!!!

                    به به.....آقا مازیار....شک کردم که خودتی یا نه؟؟ چه عجب...راه که نه، سایت گم کردین! از اینطرفها؟ آمپلی فایر میخوای؟
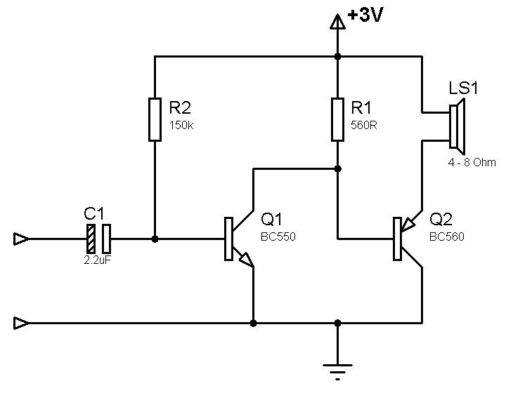
                    این چطوره؟





                    آقا شایعه افتاده بود که مازیارخان هم بعلــــــــــــــه!!
                    حالا خودت بیا مرد و مردونه تکذیب کن تا غائله ختم به خیر بشه! کلا هرکی هرچی گفت تکذیب کن...فقط تکذیب کن، منکر شو و اظهار بی اطلاعی کن!

                    دیدگاه


                      #11
                      پاسخ : آمپلی فایر میخوام !!!!

                      سلام
                      این امپلی فایر چقد خرج داره درست شه ؟
                      بعدا برای اولین باری هست که میخوام امپلی پس به کمک شما استاید نیاز مند هستم :agree:
                      !!!!!اگر به دست من افتد فراق را بکشم!!!!!!
                      نمی خواستم برم رفتم پشیمونم اگه رفتم دارم می میرم از عشقت من از عشق تو سر رفتم نمی تونم که برگردم به احساس تو بد کردم نفهمیدم چی پیش اومد که قرمز بودو رد کردم

                      [move]-----------خداوند لعنتشان کند...-------------[/move]

                      دیدگاه


                        #12
                        پاسخ : آمپلی فایر میخوام !!!!

                        نوشته اصلی توسط milad-admin
                        سلام
                        این امپلی فایر چقد خرج داره درست شه ؟
                        بعدا برای اولین باری هست که میخوام امپلی پس به کمک شما استاید نیاز مند هستم :agree:
                        سلام همین لینک اقای مستقیمی رو میفرمایید ؟
                        حدود 5000-6000 تومنی اگه خیلی زیاد بخواد بشه
                        میگن یه نخ سیگار به آدم ارامش میده!
                        به اندازه یه سیگار نبودی!

                        دیدگاه


                          #13
                          پاسخ : آمپلی فایر میخوام !!!!

                          درود بر مازیار خان
                          چه طوری؟خوبی؟چه خبرا؟چند وقته درگیر بودی بچه ها دلشون تنگ شده بود برات :cry2:
                          انجمن رو ول نکن گاهی وقتی یک سری بزنی بد نیست
                          چیز میز زیاده یک کم انجمن رو زیر و رو کنی پیدا میشه
                          Fail Never
                          گروه انجمن صوتی در تلگرام 09159126127
                          دوستانی که تمایل دارن لطفا پیام بدین

                          دیدگاه


                            #14
                            پاسخ : آمپلی فایر میخوام !!!!

                            نوشته اصلی توسط سامان نیکنیا

                            سلام همین لینک اقای مستقیمی رو میفرمایید ؟
                            حدود 5000-6000 تومنی اگه خیلی زیاد بخواد بشه
                            سلام :biggrin: :biggrin: ممنونم
                            ولی اشتباه شده دوست عزیز منظورم اون امپلی هست که جناب مصطفی گفتند
                            !!!!!اگر به دست من افتد فراق را بکشم!!!!!!
                            نمی خواستم برم رفتم پشیمونم اگه رفتم دارم می میرم از عشقت من از عشق تو سر رفتم نمی تونم که برگردم به احساس تو بد کردم نفهمیدم چی پیش اومد که قرمز بودو رد کردم

                            [move]-----------خداوند لعنتشان کند...-------------[/move]

                            دیدگاه


                              #15
                              پاسخ : آمپلی فایر میخوام !!!!

                              نوشته اصلی توسط b e h n a m
                              مخلصم دادا


                              اینو :wow: . چیکارش کردی ؟


                              تخه شایعه افتاده بود :wow: کردی که نمیای انجمن
                              زبونتو گاز بگیر پسر

                              درگیر کارام بودم داداش )
                              AV Maziton 100
                              Render By Artlantis Studio
                              [img width=346 height=100]http://maziyar123.persiangig.com/View.jpg[/img]

                              دیدگاه

                              لطفا صبر کنید...
                              X