با سلام خدمت دوستان عزیز
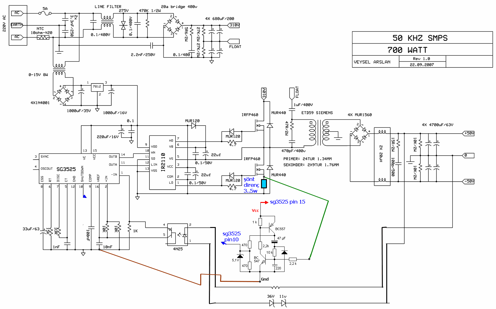
برای اولین بار هست که تصمیم به پیچیدن ترانس سوئیچینگ برای مدار زیر رو دارم.

من مشکلم تو نحوه پیچیدن ترانس این مدار هست.
دوستانی که تو این زمینه تجربه دارند لطفا منو راهنمایی کنند.
با تشکر
برای اولین بار هست که تصمیم به پیچیدن ترانس سوئیچینگ برای مدار زیر رو دارم.

من مشکلم تو نحوه پیچیدن ترانس این مدار هست.
دوستانی که تو این زمینه تجربه دارند لطفا منو راهنمایی کنند.
با تشکر
دیدگاه