پاسخ : پل دیود
	
		
			
			
				
	
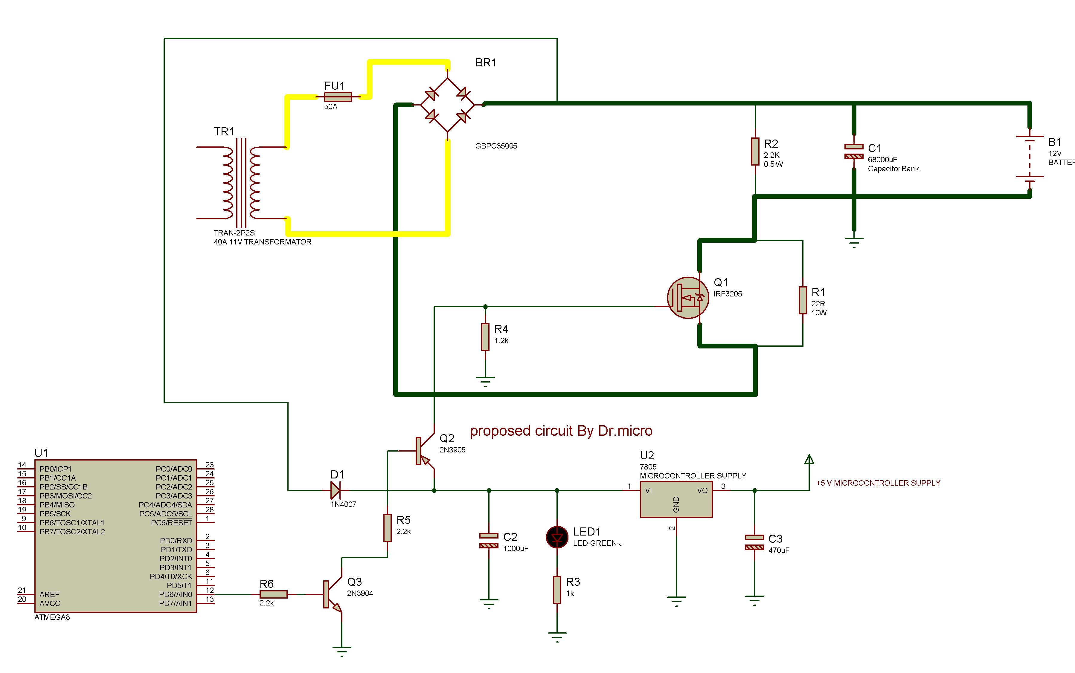
والا منم در جریان نیستم چون ی بچه ها گفت ی همچین چیزی برام بساز ولی حس میکنم برای شارژ باطری های 12 ولت 200 تا 300 امپری ماشین سنگین باشه (چون تو کار تعمییر این ماشین ها هست)
							
						
					
					نوشته اصلی توسط مرتضی امانی
					
				
				
			
		








							
						
دیدگاه